Skip to content
IDLive Doc Documentation
Logic Flow
Initializing search
Overview
Quick start
IDLive Doc SDK
IDLive Doc Server
IDLive Doc IAD
IDLive Doc Capture
Cloud API
Developer checklist
Security
End of Life policy
IDLive Doc Documentation
Overview
Quick start
IDLive Doc SDK
IDLive Doc SDK
Overview
System requirements
Quick start
Quick start
Licensing
Using API
API reference
Configuration
Configuration
Logging
Multithreading
Latency and throughput
IDLive Doc Server
IDLive Doc Server
Overview
Deployment
REST API reference
Error codes
Monitoring
Monitoring
Logging
License monitoring
Configuration
Configuration
Liveness pipelines
Environment variables
Serverkit
Licensing
Distributed Tracing
Performance
Security
Image storage
Kubernetes setup guide
ELK setup guide
IDLive Doc IAD
IDLive Doc IAD
Overview
Software installation guide
Licensing
Getting started with IAD Server
REST API reference
Configuration
Configuration
Environment variables
Pipelines
Storage
Security
License manager
System
Payload encryption
Integration with KMS
Misc
Misc
Monitor license expiration
Distributed Tracing
Experimental features
Experimental features
Replay attacks mitigation
IDLive Doc Capture
IDLive Doc Capture
Overview
Web Capture Library
Web Capture Library
Overview
Integration
System Requirements
Usage
Usage
Overview
Attributes
Events
Actions
Detection Errors
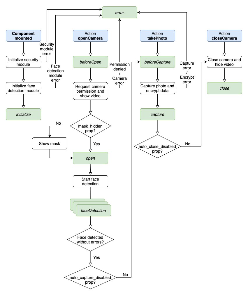
Logic Flow
Features
Features
Custom Quality Function
Custom Video Tag
Development Version
TypeScript
Cloud API
Developer checklist
Security
End of Life policy
Logic flow
¶
Back to top